最近朋友圈里可是炸开了锅,大家都在热议一个话题——采核酸的最新爆料!没错,就是那个我们每天都要面对的核酸检测。今天,我就来给你揭秘那些你可能不知道的核酸检测背后的故事。
一、核酸检测的起源与发展

你知道吗,核酸检测其实并不是什么新鲜玩意儿。早在2003年的非典时期,我国就开始了核酸检测的研究和应用。但随着科技的进步,核酸检测技术也在不断升级。如今,它已经成为了疫情防控的重要手段。
二、核酸检测的流程揭秘

那么,核酸检测到底是怎么一回事呢?让我来给你详细介绍一下。
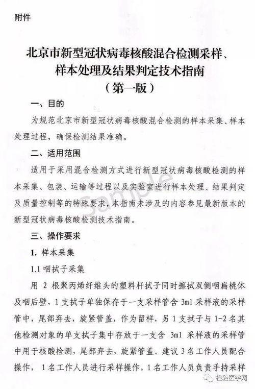
1. 采样:首先,医护人员会用棉签从你的鼻腔或咽喉部采集样本。这个过程可能会让你感到有点不舒服,但请相信,为了大家的健康,这点小痛是值得的。
2. 送检:采样完成后,样本会被送到实验室进行检测。这个过程需要一定的时间,通常在几个小时到一天之间。
3. 检测:实验室的工作人员会将样本放入特殊的仪器中,通过PCR技术进行检测。如果检测结果显示有病毒核酸,那么就意味着你可能感染了新冠病毒。
4. 报告:检测完成后,结果会以报告的形式反馈给你。如果一切正常,你就可以安心了;如果检测结果呈阳性,那么就需要按照相关规定进行隔离治疗。
三、核酸检测的痛点与改进

虽然核酸检测在疫情防控中发挥了重要作用,但在这个过程中,我们也发现了一些痛点。
1. 采样不便:对于一些行动不便的老年人来说,采样过程可能会让他们感到痛苦。因此,相关部门正在研究更加人性化的采样方式。
2. 检测速度慢:在疫情高峰期,检测速度慢成了制约疫情防控的一大难题。为了解决这个问题,一些地方已经开始推广快速检测技术。
3. 成本高昂:核酸检测的成本相对较高,这对于一些经济条件较差的家庭来说,无疑是一笔不小的负担。为了减轻他们的负担,政府和社会各界都在积极寻求解决方案。
四、核酸检测的未来展望
随着科技的不断发展,核酸检测技术也在不断进步。未来,我们可以期待以下几个方面的改进:
1. 采样更加便捷:随着技术的进步,采样方式可能会变得更加人性化,让更多的人能够轻松完成采样。
2. 检测速度更快:快速检测技术的推广,将大大缩短检测时间,提高疫情防控效率。
3. 成本更低:随着技术的成熟,核酸检测的成本有望降低,让更多的人受益。
核酸检测作为疫情防控的重要手段,已经深入人心。虽然在这个过程中还存在一些问题,但相信在大家的共同努力下,这些问题终将被解决。让我们一起期待核酸检测技术更加完善,为我们的健康保驾护航!


